
自媒体人专用多功能工具箱
一个功能强大的全能桌面应用程序,集成了音视频处理、图片编辑、文本操作和编码工具,内置AI功能。旨在简化您的工作流程,提升生产效率。
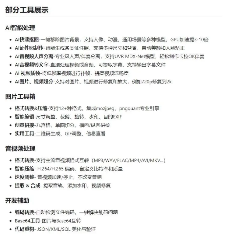
功能看下图。站长亲测视频AI智能移除视频字幕好用
其他功能自行测试
三个版本都没有模型,低配电脑用体积最小的版本即可。模型按需求下载。
测试效果:



电脑软件

|
1、本内容转载于网络,版权归原作者所有! |

用户经常问的问题集中汇总在了这里,希望你在遇到问题之后和咨询问题之前都能先仔细阅读下面的内容,感谢理解!
会员介绍
1、会员享受吾爱学堂网站全站课程学习。
2、内部会员组织的众筹课程根据自身需求单独参与,站长在外部众筹的都会发布在网站供会员免费学习!
3、以上课程都可以一键保存到自己网盘里分享给别人(加密课除外),很多会员仅靠分享课程和群内信息差就已经赚回了N个门票钱 。
4、所有会员拉微信交流群(群互联网搞钱、创业的社群),群内不定期分享风向标、黑科技和信息差【超值】,帮助你省钱省时学习。
5、群内不定期开设一些项目共创孵化营。免费参与,共同促进。
6、交流群分享网赚风向标,当下热点信息等(不在网站公开,仅群内查看)
7、会经常更新一些会员免费的技术课程:例如常年更新的市面上的各类搬运技术、内录搬运技术、秒注销技术、封号注销技术(当时帮助了很多会员解决封号问题,现在已经和谐,后期如有还会群内通知),小和尚说话、老者思维、AI风景、AI换脸,真人数字人等技术,近期的核对技术,解封技术,释放实名技术等。
8、群内交易,或者有需要做担保的,可以找站长担保。收取少量手续费(一杯奶茶或者一包烟钱,抵消一些提款手续费)解决你后顾之忧。
9、年会员一个月内可以补差价升级永久会员。(随时有变,以最新为准)
![]()
网站课程如何下载
本站95%的课程采用百度网盘发送给您。
如果遇到有些课程因为百度网盘和谐、无法分享的问题会改成其他网盘(这个也是无奈之举)
网站手机客户端
有的,请务必用浏览器打开网站进行安装,否则可能会出错。
安装地址:点我
安装教程:点我 (苹果手机一定要看)
更多内容点击查看
会员反馈,点我查看,好评不断!!!
本站稳定更新6年,加入会员,全站课程免费更新,拉微信交流群
1、本内容转载于网络,版权归原作者所有!
2、本站仅提供信息存储空间服务,不拥有所有权,不承担相关法律责任。
3、本内容若侵犯到你的版权利益,请联系我们,会尽快给予删除处理!
4、本站项目均需要自学,无指导;项目如有涉及付费环节,请自行判断,本站不负责项目的真伪!



评论0